12月22日消息,罗永浩再次发飙,吐槽电信千兆宽带名不副实。罗永浩12月18日发朋友圈表示,“有人认识上海电信宽带的人吗?我搬到上海开了电信的独享千兆宽带半年多来,绝大多数时候只有不到一百兆,每次找来客服,不管是官方的还是非官方的还是疑似在官方吃里扒外的,都是管用三五天,然后又回到九十多兆。”
罗永浩称,“如果没有朋友能介绍上海电信宽带的人帮忙解决,我就要在网上发疯了......希望上海电信宽带多保重。”
此消息发布后,接近中国电信的人士透露,罗永浩提到的问题,已经妥善处理了。据消息人士称,罗永浩之后也删除了这条朋友圈。而有消费者却在网络社交平台感慨,“终于有人说这事了,感觉要发疯的不止老罗,但凡拉过千兆宽带的大多都跑不满……”
千兆宽带是不是虚标?
“我家2000兆,基本都跑不到,只有300兆左右”,“运营商的人来了也只是连接光猫测速给你看,剩下的一律不管,要么说是你的路由器问题,要么就说电脑有问题,很多人买最贵的路由器,套餐开到2000兆都不会有用”,“电信209元每月1000兆下载速度20mb/s,换了另外一家10元每月500兆下载速度48mb/s”……多位消费者吐槽家里的宽带网速不达标。
数字经济学者、DCCI互联网研究院院长刘兴亮坦言,过去类似投诉也并非个例,不少用户反映“广告是千兆,但实际只有几十到几百兆”。刘兴亮表示,这里面存在理论速率与实际体验的差距,运营商标注1000 Mbps,是物理接入端口的理论能力,类似汽车最高时速说明,不等于日常平均速度保证。
一位业内资深人士对解释了影响千兆宽带网速的多种因素。该人士表示,运营商说宽带网速是1000兆,是可以保证的,但这个保证要有两个前提,首先是只能保证在本网的连接速率有这么高,比如,上海电信卖出的千兆宽带,理论上要保证在中国电信的网络之内网速都能达到1000兆,最少也要在上海电信的网络里网速达到1000兆,这个是肯定可以保证的。
“其实网络资源都是共享的,为什么能保证1000兆?是因为用户交了更多的钱,运营商为其打了更优先的业务标签,这个标签就是在运营商的本网里抢占网络资源的时候首先保证1000兆,在技术上是完全能够做到的。”上述人士这样解释。

电信千兆宽带实测不足百兆 天下苦网速久矣....
关于为什么很多用户在使用中感觉网速不理想,该人士表示,这其中有很多原因,比如,用户访问的特定互联网资源有很大概率不在本网上,“比如中国电信的宽带用户想看一个视频,可能要去腾讯,这些互联网内容不在中国电信的网络里,或者要访问路由,可能还要经过中国移动的网络,可能还经过某个厂商的计算中心,甚至可能还需要访问海外的网站,还要通过太平洋海缆。”
上述人士表示,互联网是很复杂的大网络,在 TCP/IP协议的指导下,大家都能互联互通,但它的质量保证就是Best-Effort(注:尽力而为服务,是互联网基础服务模型之一),就是尽最大能力传输,1000兆只能保证在本网内的接入数据速度,当用户访问的内容或应用跨网以后,就有多种因素影响网速。
“比如,有网关速率的限制,还有可能网络资源接口没有那么宽,宽带是1000兆,但可能两个网络之间接口就是1G或者2G的带宽,不可能每个用户都给1000兆。”该人士表示,这就意味着用户进入其他服务商的网络后,网络之间可能有速度限制,这是第一个影响网速的因素。
“第二个因素就是,获取内容就像去窗口取货一样,服务商不可能把窗口开得很大,比如微信,如果给每个用户都提供1000兆的接口,需要多大的服务器才能保证?这个也很困难。”
该业内资深人士打了这样的比方,“可能用户进入速度很快,但到了窗口要把内容取出来的时候,总觉得很卡顿,或者点了半天页面也不刷新,这其实就是内容侧或者应用侧支持不了这么高速度高流量的并发,服务商提供的可能就是很小的流量。”
该人士总结称,影响网速的因素,首先和跨网有关,从一个运营商到另外一个运营商的网络,会影响速度,其次是和互联网应用的服务器有关,和服务器能支持的最高速率和最高并发有关,“往往很多服务商也不愿意有那么高并发,因为这对服务器的运营压力极其巨大,也没有那么高的收益。”
“千兆宽带”是否误导消费者?
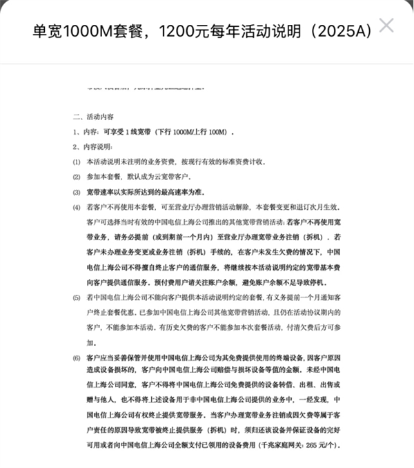
在中国电信App的页面上可以看到,上海地区单宽带产品中,“单宽带1000M套餐”报价是一年1200元,承诺的宽带速度是下行1000Mbps,上行100Mbps。

电信千兆宽带实测不足百兆 天下苦网速久矣....
但在《中国电信股份有限公司上海分公司宽带接入服务协议》中,对宽带速度未做详细的量化规定,且留有弹性空间。协议称,“固定宽带接入速率是指从宽带接入服务运营商的宽带业务接入点BRAS到用户终端这一段链路上的信息传递速率。
下行速率,即从网络侧到用户侧方向,上行速率是用户侧到网络侧方向。固定宽带接入速率的定义符合YD/T 2400-2012工信部颁布的《宽带速率测试方法固定宽带接入》标准。信息传输过程中可能受到协议开销、访问网站等客观因素的影响。”
在中国电信App中提供的《单宽1000M套餐,1200元每年活动说明(2025A)》中提到,“宽带速率以实际所达到的最高速率为准”。
一位有多年运营商工作背景的专业人士表示,电信运营商、云厂商和百度等互联网厂商,还有手机硬件厂商、CDN服务商,最后到家里WIFI的网络环境,都能够影响客户的网速体验。
该人士表示,网速涉及到多种复杂因素,“比如买了辆车,车最高能开时速250公里,但是一年下来统计数据一看平均时速才70公里,是不是车的性能不够?其实有很多原因,比如加的油、交通管制、或者驾驶的速度也没那么快。”
实际上,在2017年工业和信息化部发布的《关于开展宽带接入服务行为专项整治工作的通知》中,就明确规定:“各企业要严格落实《互联网接入服务规范》(工信部电管〔2013〕261号)文件要求,参照《宽带速率测试方法 固定宽带接入》(YD/T 2400-2012)规定的测速方法,确保有线接入速率的平均值达到签约速率的90%。要在服务承载能力范围内发展用户,确保用户宽带接入速率达标。”
知名数字经济学者、DCCI互联网研究院院长刘兴亮认为,运营商的“千兆宽带”概念的确有“营销包装”的成分,在宣传上有一定夸大空间,未明确区分“理论接入速率”和“实际可用速率”,在消费者认知上造成误解。
刘兴亮认为,千兆宽带本身不是虚假营销,但如果宣传措辞让消费者合理误解为“使用时实际就能达到1000 Mbps”,而没有充分说明条件与限制,这种营销是可能被认定为虚假或误导性营销的。
法律专业人士认为,如果用户依约支付千兆宽带费用,却长期仅获十分之一的实际速率,电信服务提供者已涉嫌违反《民法典》第五百零九条关于全面履行合同义务的规定。合同一旦成立,双方即负有依约履行之法定义务,若一方未按约定标准提供服务,即构成违约。
更值得警惕的是,如果运营商在宣传中明确承诺“独享千兆”,而实际通过技术手段或资源调配刻意限速,则可能触碰《消费者权益保护法》第二十条所禁止的“虚假或者引人误解的宣传”红线,构成对消费者知情权与公平交易权的双重侵害。
尤其当用户多次报修、问题反复重现,而服务商仅以临时性修复敷衍应对,既未根除故障源,也未主动说明限速原因,此等消极履约行为,已非单纯的技术瑕疵,而可能构成《民法典》第五百七十七条规定的“不完全履行”,用户有权主张继续履行、采取补救措施,甚至要求赔偿损失。
上述法律专业人士表示,如果运营商后台存在系统性带宽压制,且未在用户协议中明示相关限制条款,则其行为还可能违反《电信条例》第三十一条关于“电信业务经营者应当按照国家规定的电信服务标准向电信用户提供服务”的强制性规定。该条款虽属行政管理规范,但在民事纠纷中可作为判断服务是否达标的客观依据。

电信千兆宽带实测不足百兆 天下苦网速久矣....
- 本文固定链接: https://4218.cn/articles/65000.html
- 转载请注明: zhiyongz 于 科技资讯 发表